人才培养

过程培养

当前位置: 首页 > 人才培养 > 研究生 > 过程培养 > 正文

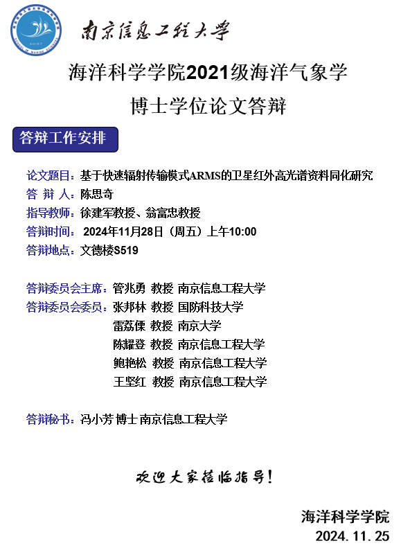
2021级海洋气象学博士答辩-陈思奇

来源: 时间:2024-11-25 作者: 点击:


地址:江苏省南京市宁六路219号 邮编:210044 电话:025-58695698

版权所有 © 2019 南京信息工程大学 海洋科学学院 NUIST备80019

微信

微博